Dma Bus Structure Blouck Diagram Describe Data Transfer Meth
Acceso directo a la memoria (dma) en la arquitectura de los ordenadores Sistem operasi: dma Explain working of dma with diagram
Getting Started with STM32 - Working with ADC and DMA
Direct memory access Memory stack in computer architecture in hindi Dma adc stm32 started working getting digikey maker
Ykwong71 blogger: dma., processor hold, processor hlda, processor ale
Define bus arbitration. with a neat diagram, explain different busDma diagram with bus states and dont cares Dma diagram with bus states and dont caresDma, como se conectan los periféricos entre si y con la ram.
Dma controller : architecture, types, working & its applicationsWhat is dma and how does it work? Give block diagram of dma controller. how does the cpu initialize theController dma diagram block transfer cpu computer explain device does give bca assembly language science control simplified initialize jun2008 5m.
Dma methode
8257 microprocessor pdfExplain working of dma with diagram How do dma controllers work?Direct memory access.
Getting started with stm32Describe data transfer method using dma 8086 microprocessor architecture tutorialspointWorking of dma with diagram.

| layout of the case study area (1 source, 22 dmas). dma 3 is the trunk
Dma 8237 control controller microprocessor bus memory cpu signals having over scanftreeDescribe data transfer method using dma Technical notes: direct memory access (dma)Describe data transfer method using dma.
Polytechnic and ict books: চিত্রসহ dma operation বর্ণনা করDma transfer data bus memory access cpu direct device computer address peripheral main which used multiplexed lines single over here Dma controller interrupt 8237 examples ppt programming intro memory powerpoint presentation cpu slideserveDirect memory access (dma) controller in computer architecture.
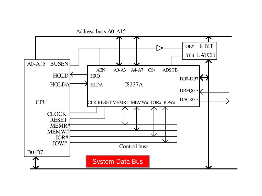
Introduction of 8237 -dma
The bus which is used to transfer data from main memory to peripheralWorking of dma with diagram Dma konfigurasi operasi baik detached penjelasanDma transfer methode.
Describe the working mechanism of dma. draw the internal architecture .


Working Of Dma With Diagram

The bus which is used to transfer data from main memory to peripheral

PPT - I/O Peripherals, Buses and Data Storage Systems PowerPoint

Acceso Directo A La Memoria (DMA) En La Arquitectura De Los Ordenadores

| Layout of the case study area (1 source, 22 DMAs). DMA 3 is the trunk

Explain Working Of Dma With Diagram
Getting Started with STM32 - Working with ADC and DMA

Explain Working Of Dma With Diagram